Did You Receive a Notice to Commence Suit? Your Suit Deadline May Be Shorter Than You Think
The mechanic’s lien and bond claim processes follow the same basic three steps: serve preliminary notice > file/serve mechanic’s lien/bond claim > file suit to enforce the mechanic’s lien/bond claim. You, the creditor, initiate the preliminary notice and lien/bond claim actions & you may initiate suit. However, you aren’t the only party that may initiate suit.
Notice to Commence Suit
In many states, the statute provides a remedy for an owner to shorten the deadline for a lien claimant to file suit: the owner can file a Notice to Commence Suit. When properly notified by an owner or the court, any lien claimant who receives a Notice to Commence Suit must proceed with suit by the deadline stated, or they will lose their lien rights. This process allows the owner to “thin out” those who may not have a valid claim.
Ohio Example
Although each statute may vary, here is an example of the Notice to Commence Suit in Ohio. Ohio has one of the longest periods in which a claimant can commence suit: 6 years from filing the lien, unless, the claimant has been served with a Notice to Commence Suit. A claimant has 60 days from being served with a Notice to Commence Suit to proceed with suit. If the claimant fails to proceed with suit, the lien is void.
If the lienholder fails to commence suit upon the lien within sixty days after completion of service upon him of the notice to commence suit, or if the action is commenced but dismissed with prejudice before adjudication, the lien is void and the property wholly discharged from the lien. When a lien is void by reason of failure to commence suit within sixty days after service of the notice to commence suit, the claim upon which the lien was founded is not prejudiced by the failure, except for the loss of the lien as security for the claim. – 1311.11 Notifying Lienholder to Commence Suit
Ohio ties with South Dakota, which also provides claimants 6 years from last furnishing materials or services to file suit. But, in South Dakota, if the claimant receives a demand to commence suit, the claimant must file suit within 30 days from receipt of the notice.
44-9-26. Forfeiture of lien for failure to commence suit upon demand–Cancellation by register of deeds. Upon written demand by the owner, the owner’s agent, or contractor, served on any person holding a lien, requiring the person to commence suit to enforce the lien, the person shall commence suit within thirty days after such service or the lien is forfeited. The register of deeds shall cancel the lien of record, if the owner, the owner’s agent, or contractor files no sooner than the fortieth day following service of the written demand:
(1) An affidavit stating that the person holding the lien has not commenced suit to enforce the lien within thirty days after the service of the written demand;
(2) A copy of the written demand that was served on the person holding the lien; and
(3) Proof of service on the person holding the lien.
Florida & Georgia Examples
Generally, for private projects in Florida, a lien claimant should file suit to enforce its lien within 1 year from the filing of the lien. However, the property owner can shorten that 1-year period to 60 days, if it files a Notice of Contest of Lien. (You can find the following in FL’s statute, section 713.22 Duration of Lien)
NOTICE OF CONTEST OF LIEN
To: (Name and address of lienor)
You are notified that the undersigned contests the claim of lien filed by you on , (year) , and recorded in Book , Page , of the public records of County, Florida, and that the time within which you may file suit to enforce your lien is limited to 60 days from the date of service of this notice. This day of , (year) .
Signed: (Owner or Attorney)
The lien of any lienor upon whom such notice is served and who fails to institute a suit to enforce his or her lien within 60 days after service of such notice shall be extinguished automatically. The clerk shall serve, in accordance with s. 713.18, a copy of the notice of contest to the lien claimant at the address shown in the claim of lien or most recent amendment thereto and shall certify to such service and the date of service on the face of the notice and record the notice.
Georgia is quite like Florida. In fact, the suit period in Georgia is also shortened to 60 days, with the filing of a Notice of Contest of Lien. What’s the difference? Well, the verbiage for the Georgia Notice of Content of Lien is slightly different than Florida’s. Florida statute says to file suit within 1 year from filing the lien and Georgia statute says to file suit within 365 days from filing the lien – note the difference – it is more than semantics!
You can access Georgia’s statute on the Notice of Contest of Lien here: O.C.G.A. § 44-14-368
Summons & Complaint, Answer & Cross Claim
Another action that can change your suit deadline is when another claimant files suit to foreclose on the property. When filing suit, the plaintiff must notify all other parties with an interest in the property that an action to foreclose is being filed. This filed document is often referred to as a Summons and Complaint.
At first glance, the Summons and Complaint may cause the unwary to believe they are being sued. The Summons and Complaint is a legal action which requires all lien claimants to join in the foreclosure action within a specific time frame, by submitting an Answer and Cross Claim.
Frequently an Answer and Cross Claim is required in as little as 20 days from receipt of the Summons and Complaint. If a lien claimant does not respond by the deadline, lien rights may be lost.
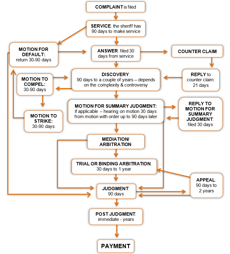
Litigation: Mapped Out
Litigation can get quite confusing, here’s a mapped view of an average litigation.

*This chart is for demonstration purposes only and is in no way a guarantee of any particular outcome. NCS does not engage in rendering legal advice. All options should be reviewed by your corporate counsel.
Seek Legal Guidance!
When a Notice to Commence Suit or a Summons and Complaint is received by your office, in response to a lien that was filed on your behalf, we recommend taking immediate steps to retain the services of an attorney to protect your rights.
NetNow Partners with NCS Credit
NetNow and NCS Credit launch an integration that brings notice, waiver, and lien tools into one platform to improve efficiency and protect payment rights.
What Is a Bankruptcy Proof of Claim?
Learn about bankruptcy proof of claim, its importance, and filing process.
UCC Filings: Common Forms & Types
Learn about UCC filings, including UCC-1, UCC-3, UCC-5, and UCC-11 forms. Understand key filing types and how each protects creditors.