Who’s on the Job? A Look at the Contractual Chain
What do you call the collective group of parties on a construction project? (Sounds like the start of a fun dad-joke!) We often refer to the collective parties as the contractual chain or the ladder of supply.
It can be tough to identify all parties within a contractual chain, but in today’s post we are going to review the different types of parties that may be involved.
Let’s Start with the Project
The project is the location where new construction or an improvement to an existing building/property is taking place. The project is where your materials and/or services will be incorporated.
Our Contractual Chain Begins: The Owner
The project owner is the party who has an interest in the project and who contracts for the construction/improvement. The owner, either of the real property or of a leasehold interest in the property, hires a general contractor.
The General Contractor
After entering into a contract with the owner, to carry out the work of improvement or new construction, the general contractor (“GC”), sometimes called the prime contractor, will likely hire one or more subcontractors and/or material suppliers.
That Brings Us to First-Tier Subcontractors / Material Suppliers
A first-tier subcontractor is a party that contracts directly with the GC to do a portion of the work. A first-tier material supplier is one who contracts directly with the GC to provide only materials (no labor) to the project. Neither has privity of contract with the owner.
“No privity of the what?”
It’s a mouthful, I know.
We often hear this phrase in mechanic’s lien/bond claims statute: privity of contract is the legal relationship between two parties.
In this case, it may describe the relationship between the GC and owner or between the subcontractor/material supplier and the GC. Think of “privity” as “direct” – the subcontractor does not have a direct relationship to the project owner, the subcontractor’s direct relationship is with the GC.
Second-Tier Subcontractors / Material Suppliers
Frequently, the first-tier subcontractor / material supplier will turn around and hire additional sub-subcontractors or material suppliers. You may be starting to understand the “chain” portion of “contractual chain.” Here’s a visual:

Seems simple enough, right?
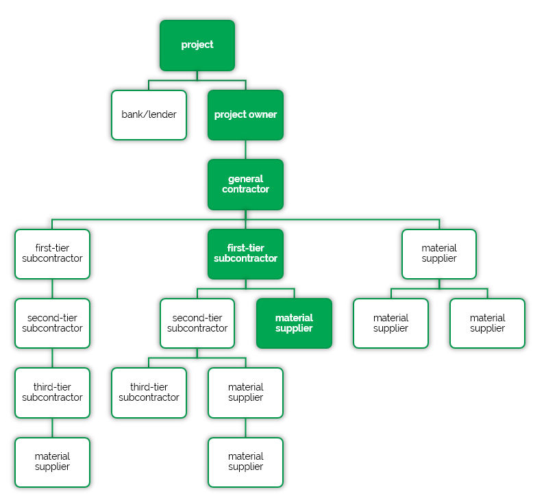
And, it is possible that the contractual chain will be that simple, but it’s more likely it will look something like this:

Each hired party is likely to hire another party, which can make one construction project confusing, busy and risky!
Pro-Note: There are often multiple contractual chains within one project. It’s important to identify the contractual chain specific to your contract.
In the next chart, I’ve identified my contractual chain by filling in the boxes with green. There are a lot of parties involved in this project, and each party’s involvement may indirectly impact me, but right now I am only concerned with identifying the parties between me & the money. In this case, I’m a material supplier and my customer is a subcontractor hired by the GC.

Who’s Covered?
Unfortunately, not all parties’ payment rights are protected under a mechanic’s lien or a bond claim. See, as the contractual chain grows, it is possible that parties will be too remote to be covered under the statute. Let’s go back to our first visual, except this time you’ll notice the 2nd material supplier is in red. This is a case of “Material Supplier to Material Supplier”:

Although statutes vary by state, and every case is different, if you are a material supplier furnishing to a material supplier, your mechanic’s lien and bond claim rights may be questionable. Additionally, based on state statute, rights may be limited when contracting with a lower-tier subcontractor. Please understand, it is always recommended to proceed with a statutory notice, even when your rights may be questionable, as the statute is not always clear and the notice may help to prompt payment! However, you should always seek legal guidance for your specific situation(s).
BONUS!
You can download a quick reference guide to see which states may cover material supplier to material supplier situations. Does a Material Supplier to Material Supplier Have Mechanic’s Lien / Bond Claim Rights?
Case Study: Hundreds of Projects. One Spreadsheet. A Better Way Forward.
Explore advanced lien tracking solutions tailored for seamless ERP integration. Boost productivity & simplify processes to effectively manage construction credit.
Podcast: Lien Waivers for Contractors & Subcontractors
Tune into our podcast with construction attorney Mark Grzymala to discover the types of lien waivers for contractors and subcontractors, when to sign, and more.
Consignment Agreements vs. Retail Bankruptcy: UCC Advantages
Retail bankruptcies are rising and consignment agreements alone won't protect you. Learn what Article 9 requires and why a UCC filing is your most important step.